Skip to content

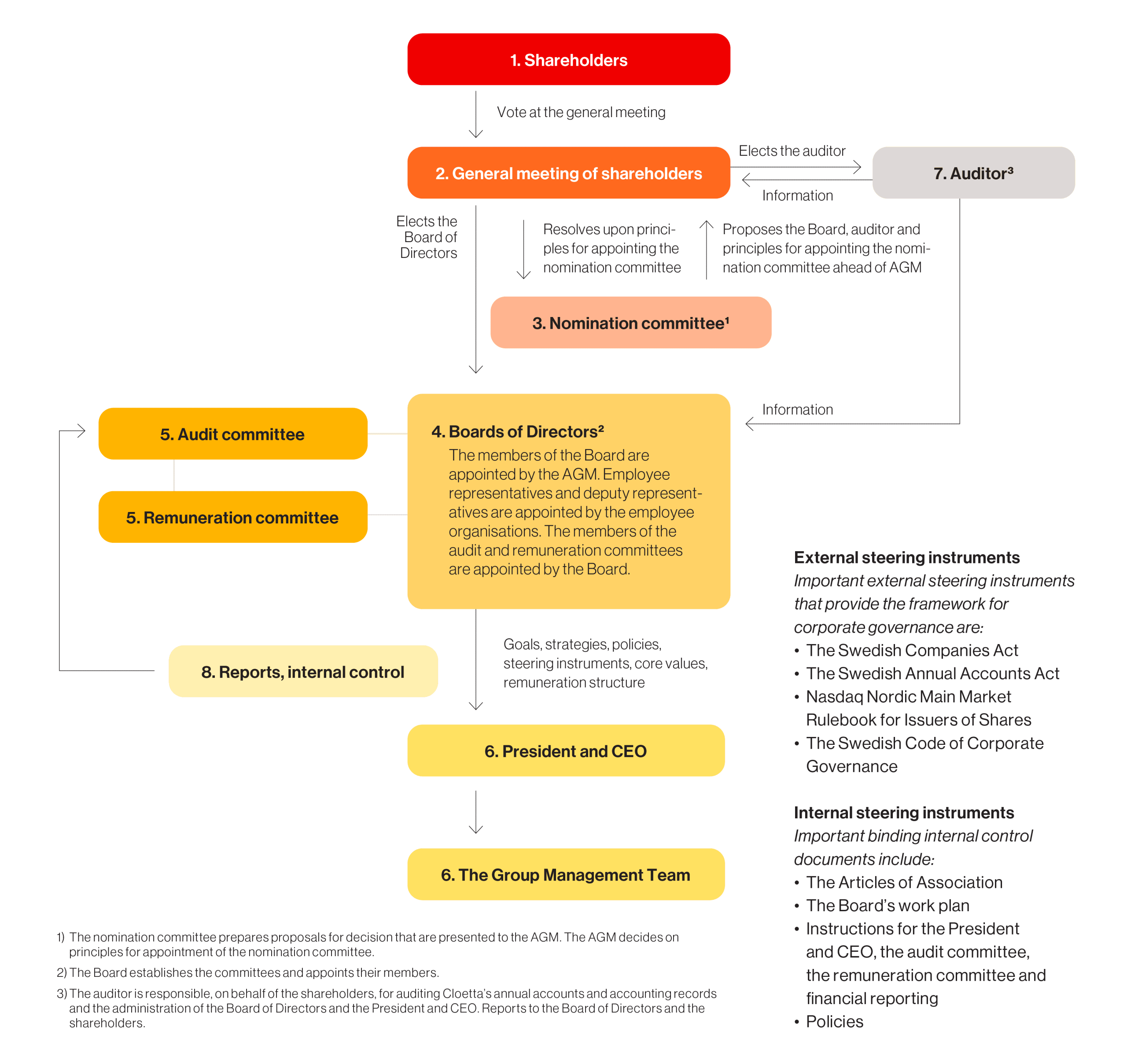
Cloetta is subject to compliance with the Swedish Code of Corporate Governance, which is based on the “comply or explain” principle. This means that a company can deviate from the Code’s provisions without this entailing a breach of the Code. However, a company that deviates from a rule in the Code must explain the reason for doing so.

Governance structure

Contact Cloetta

For feedback, questions or complaints regarding our products, please contact our customer service.